A physical therapy assistant that motivates patients to complete their home exercises.
Problem
In the medical field, patient adherence is widely problematic. Physical therapy is no exception. Patients struggle to complete their home exercise programs. In turn, non-adherence slows a patient’s recovery, increases expenditures for medical care and may cause patients to doubt the value of the physical therapy practice as a whole. With this in mind, our team set to work empowering patients to take control of their recovery and get back on track. We framed our exploration using the following design question:
How can we motivate adult physical therapy patients with acute, orthopedic injuries to adhere to their home exercise programs?
Solution
Motive is a physical therapy assistant that motivates patients to complete their home exercises through reference videos, exercise reminders, engaging gameplay and progress reports. The Motive system consists of a standalone mobile app, which can be augmented with a home-based motion tracking component.
Ultimately, Motive adds value to the physical therapy experience by empowering patients to take ownership of their recovery, providing confidence building reference materials, visualizing progress and breaking up the monotony of physical therapy. Unlike existing products, Motive accomplishes all of these objectives without requiring additional work on the part of physical therapists.
Sponsors

Team

Process

Research
Our design decisions were guided by insights from extensive user research.
Secondary Research
To better frame our project, we began with secondary research in the form of a literature review and a competitive analysis. We learned that current tools for physical therapy adherence are not working because they:
- Try to replace the role of the physical therapist
- Are not personalized to a patient’s specific needs
- Do not accurately represent the patient’s exercises
Primary Research Questions
Moving forward with a strong understanding of the landscape, we identified three main topics that we wanted to learn about through primary research.
1. Tools and Methods
What are physical therapists and patients already doing to motivate adherence? Have they created any workarounds on their own?
2. Contexts
What environmental factors may be influencing patient adherence? Can we design around items that patients already have access to?
3. Barriers
What are the primary pain points that patients experience while completing physical therapy? How can we overcome these barriers?
Primary Research Methods
To answer our remaining questions, we employed a variety of research techniques:
1. Empathy Building
Prior to this project, none of our team members had personally experienced physical therapy. As a result, we began with an empathy building activity to familiarize ourselves with the process. A licensed physical therapist walked us through a typical first appointment and assigned us exercises to adhere to.
2. Subject Matter Expert Interviews
To help us scope our problem space, we interviewed a variety of subject matter experts. This consisted of 6 physical therapists with a diverse set of specializations. Through these interviews, we learned about what tools and methods are typical during physical therapy as well as what information physical therapists needed to support their patients.
3. Patient Interviews
After hearing from healthcare providers, we interviewed 6 patients ranging in self-identified adherence levels, and stages of treatment. We wanted to gain a sense of where patients had frustrations, as well as any workarounds they may have developed on their own.
4. Contextual Inquiries
We asked current patients to show us their home exercise routines in the locations that they typically completed them. By conducting interviews in people’s homes, we observed environmental factors that may have affected their adherence. In a lab setting, we never would have seen what it’s like to complete exercises while being walked on by a cat and a toddler.
Research Findings
Prior to our primary research, we were under the impression that the patient experience looked a bit like the diagram below. The patient would visit a physical therapy clinic, be expected to complete their exercises at home, and return for assessments until they were healthy enough to stop. Easy, right?
Well, if we pull apart the treatment phase, we see that things are not so simple. Instead of being a consistent loop, little breakdowns along the way start to compromise a patient’s path to recovery. Our research showed that patients did not feel confident remembering their exercises, were unaware of their progress, grew bored, and struggled to communicate their concerns during appointments.

After analyzing our qualitative data through affinity diagramming, we uncovered numerous themes related to pain points in the physical therapy experience. These findings were later incorporated into a set of design principles, which drove the ideation phase of our project.
1. Ownership
“Nobody can make you do it, and if you don’t believe that it’s your responsibility, I don’t think it will happen.” – Patient 4
2. Progress
“I need some feedback that [an exercise is] doing something. If it feels like it’s not doing anything whatsoever, I am sitting there looking like an idiot, I don’t know if I will continue doing it.” –Patient 2
3. Communication
“They had low expectations…I had high expectations…I should have said, hey, is there something tougher I could do? But I didn’t think of that.” – Patient 5
4. References
“Very often they want me to videotape them with cellphones, so then they go home and they can watch. And very often they want me to be talking in the background so they have the steps right there.” – Physical Therapist 3
5. Entertainment
“The monotony is a huge problem so new stuff is helpful.” – Patient 9
Design Principals
1. Empower patients to take ownership of their recovery
Through interviews we found that, at the end of the day, no one can force a patient to do their exercises. If they want to improve, they have to be willing to do the work.
2. Provide clear progress feedback
Athletes, especially, started to doubt the effectiveness of physical therapy because these basic exercises do not produce the muscle burning sensation they are accustomed to. Visualizing progress reassures patients that exercising is indeed producing valuable results, even if they can’t immediately feel it.
3. Strengthen patient-provider communication
We found that physical therapists are remarkably willing to rework exercise programs around a patient’s specific wants and needs. Unfortunately, many patients don’t realize this or even felt ashamed to admit their non-adherence in the first place.
4. Provide more accurate reference materials
We heard stories of patients looking at their paper exercise sheets, not quite remembering how to do one exercise correctly and then, because they didn’t know how one exercise affected the next, they stopped doing ALL of their exercises. Patients are already asking their physical therapists to record narrated videos for them on their smartphones. We wanted to give them a structured platform to do so.
5. Make physical therapy entertaining
Patients quickly became bored doing the same exercises every day. To combat this monotony, we aimed to introduce new and exciting experiences for every exercise, every day, keeping patients adherent through the long haul.
Ideation
We brainstormed countless solutions before pursuing Motive.
Ideation Overview
Our team spent 2 weeks avidly brainstorming, sketching and storyboarding potential design solutions from improved paper exercise sheets to virtual reality clinics. We were able to narrow down our 80+ ideas by continuously categorizing concepts, identifying overarching themes or principles, and using them to refocus our explorations.

Concept Sketches
Other concepts included wearables, smart mirrors, augmented reality exercise spaces and context-aware reminder applications. These ideas were eventually consolidated or discarded due to limitations with existing sensor technology, accessibility, and privacy concerns.
- Smart Mirror/ Exercise References
- Wearable/ Exercise Reminders
- Augmented Reality/ Patient-Provider Communication
Final Concept Specs
- Product Overview
- Product Features
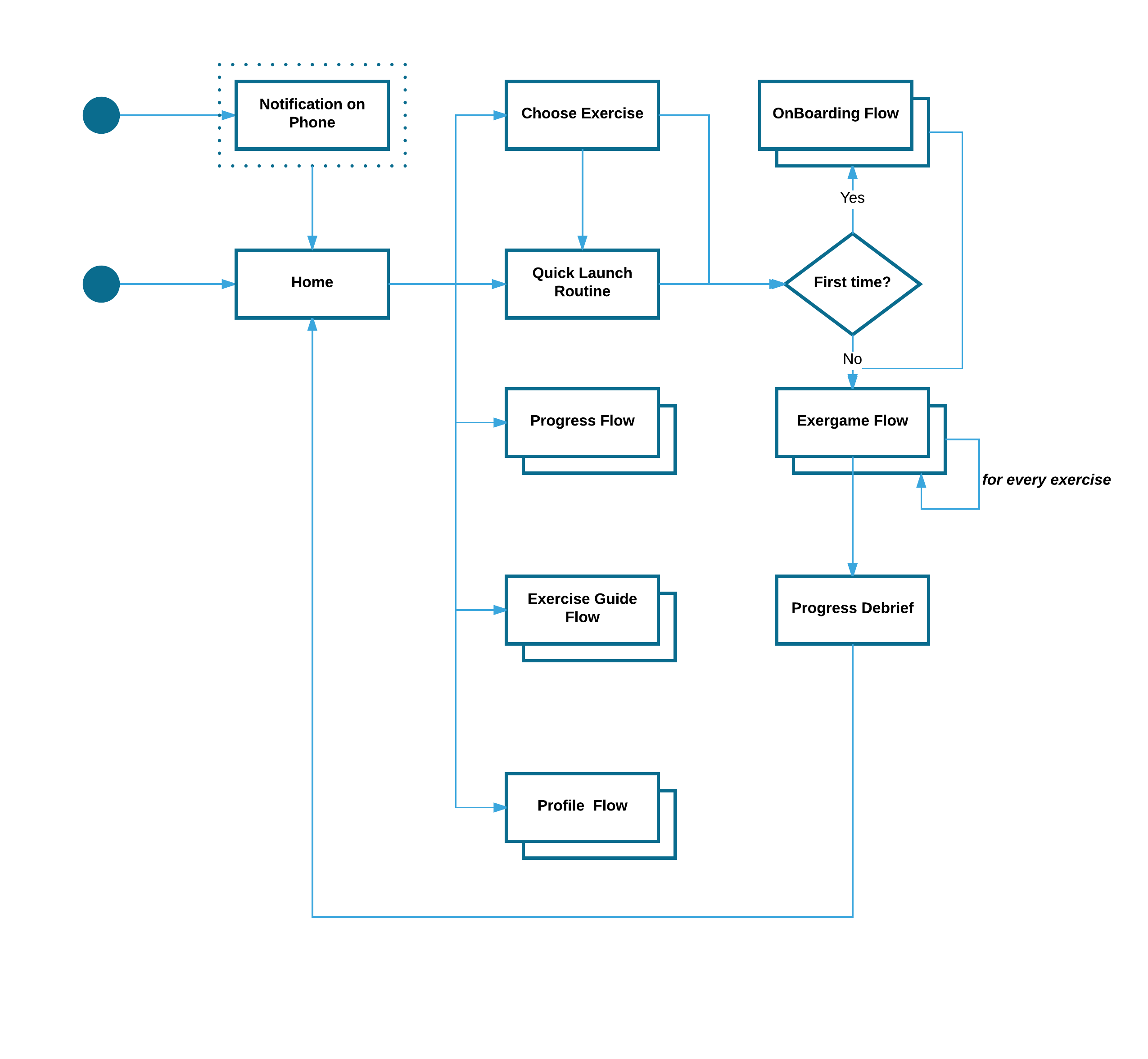
- Mobile App Flowchart
- Kinect Workflow
Prototyping
We built low-fidelity prototypes to test our ideas.
Design Hypotheses
Through our prototypes, we wanted wanted to test usability and assess whether our designs added value. Our design hypotheses were as follows:
1. Exercise References
Narrated video references will increase a patient’s confidence when completing exercises at home.
2. Engagement
Gamified exercise experiences will keep patients more adherent than unprompted physical therapy.
3.Progress & Motivation
Explicit progress tracking will motivate patients to adhere to their prescribed exercise regimens.
Prototyping Methods
We used rapid prototyping techniques to maximize feedback, using minimal resources. To begin, we created wireframes for the mobile application and created an interactive prototype using InVision.
The Kinect prototype relied on a mix of Wizard of Oz style PowerPoint animations and video overlays.
To add context, all of these components were incorporated into a behavioral prototype, during which participant’s were taught an exercise and walked through a mock physical therapy scenario.
Evaluation
Overall, participants responded positively to our designs.
Feedback
We tested our prototypes with four recent and current orthopedic physical therapy patients before reaching saturation. Through the use of structured scales, we found that Motive improved participants’ confidence and likelihood of completing exercises.
“[ The clinic video] basically removes all doubt.” -P8
“Having the diversity in what i’m seeing definitely helps with the monotony.” – P9
Participants also provided valuable critique, which we addressed in the second iteration of our design:
- Allow the app to be used as a stand alone tool
- Simplify the on-boarding process
- Minimize the time patients spend watching footage of themselves
- Provide more obvious form feedback durring games
- Do not make games so involved that patients lose their form
- Include ways to rate or flag specific exercises
Production
Based on user feedback, we revised our designs and created high-fidelity mockups of our product. Screens were created using Sketch and animated through InVision. Kinect mockups also utilized the Kinect SDK for motion tracking and Unity for the gameplay screens.
- Though the product is patient-driven, Motive still respects the privacy of medical data
- Patients are walked through a quick onboarding process for first use
- Activity goals remind patients why their recovery matters
- The home screen highlights the day’s remaining exercises
- Initial instructions help patients learn how the app functions
- Patients can record and store exercise videos during clinic appointments
- At home, patients can access a list of their exercises
- Clicking on an exercise reveals more detailed information
- This heat map calendar visualizes adherence rates
- Patients can also view visualizations about their form accuracy
- Clicking on a day shows more details about which exercises are being skipped
- Patients can rate and flag difficult exercises to discuss at their next appointment
- App data syncs to the Kinect for additional tracking and feedback
- Patients copy their clinic video to teach the system their exercise
- Motive uses the patient’s general movements to generate new exercise games every day
- Progress is visualized and synced back to the mobile application
Product Poster
![[compression 1] MOTIVE - Poster.png](https://megantaylor.me/wp-content/uploads/2016/09/compression-1-motive-poster.png?w=778)
Future Work
The next steps for Motive, would be diving deeper into game creation, in collaboration with physical therapists and experienced game designers. From there, we would expand this system to a broader demographic of patients. After reaching HIPAA compliance, Motive could also be extended to better serve the needs of physical therapists. A highly usable provider portal would keep patient information organized and easily accessible for clinicians.






















